




------------------------------------
--------------拿牌功能--------------
------------------------------------
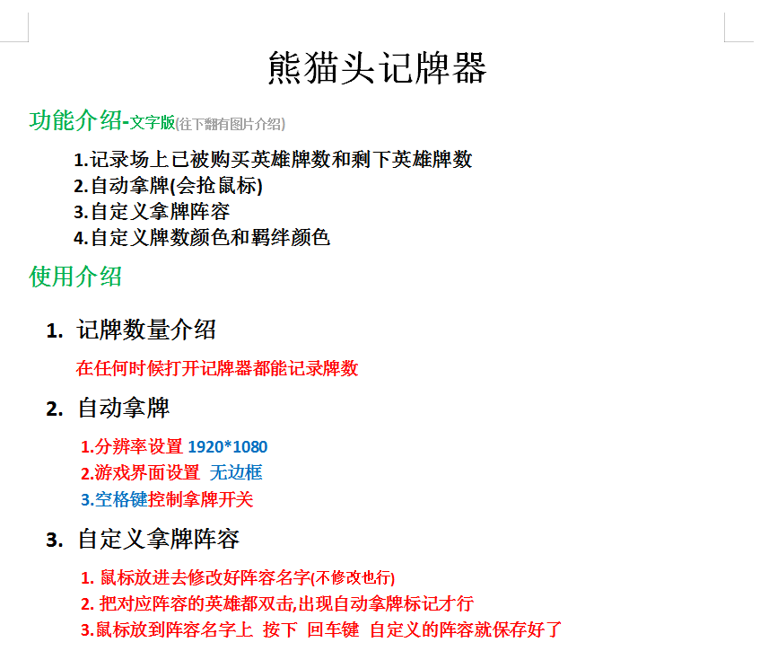
1.屏幕分辨率,软件里支持1920*1080 和1280*720 进游戏前在软件上选择好分辨率
2.如果不能拿牌,绑定失败!就是拿牌功能被杀毒拦截了!(win10自带杀毒也得关闭)
3.想要自动拿谁的牌就双击谁的头像,他头像上出现*的时候 就代表软件会拿他的牌
win10用户:
4.屏幕设置缩放到100%
------------------------------------
--------------记牌功能--------------
------------------------------------
1.每天只要第一把一定要在进游戏前点->[启动]按钮之后任意在游戏中启动或者前启动都能记牌
------------------------------------
--------------界面操作--------------
------------------------------------
1.左键按住任意人物头像,鼠标拖动即可移动窗口
2.软件遇到BUG记得截图 进群联系群主
3.软件功能突发BUG,都可以通过重启软件解决
重启软件不行,就重启电脑,

