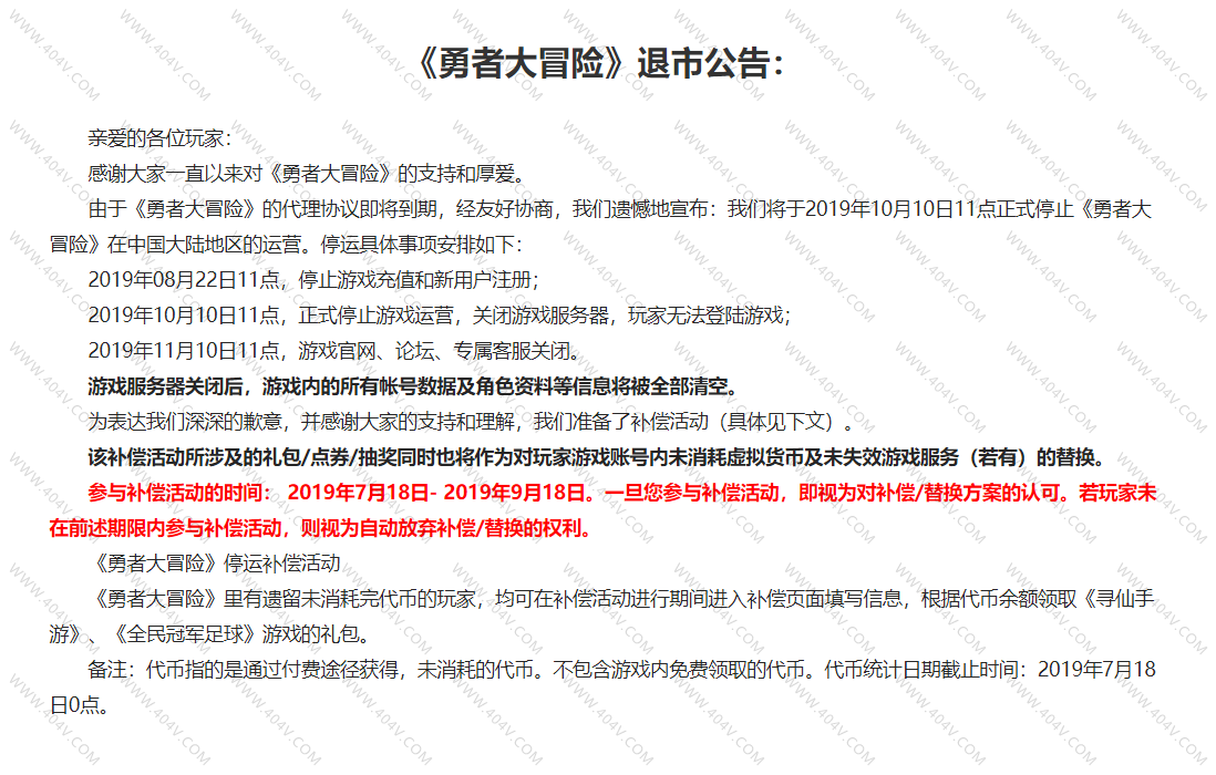
9.6日腾讯旗下手游《勇者大冒险》官网发布了退市公告 将于2019年10月10日11点正式停止《勇者大冒险》运营
详细的退市公告看下面小编提供的图片 大家有玩过该手游可以去看看有相对应的补偿方案

原公告地址:https://dwz.cn/uTbX1o8s

原公告地址:https://dwz.cn/uTbX1o8s

免责声明
本站提供的一切软件、教程和内容信息仅限用于学习和研究目的;不得将上述内容用于商业或者非法用途,否则,一切后果请用户自负。本站信息来自网络收集整理,版权争议与本站无关。您必须在下载后的24个小时之内,从您的电脑或手机中彻底删除上述内容。如果您喜欢该程序和内容,请支持正版,购买注册,得到更好的正版服务。我们非常重视版权问题,如有侵权请邮件与我们联系处理。敬请谅解!
评论于 PC短信强力轰炸机亲测一秒99+
评论于 中行玩游戏抽1元微信立减金
评论于 搜书大师 几千万本书免费阅读
评论于 懒人驾考 学车必备
评论于 PC短信强力轰炸机亲测一秒99+